宜春学院首页

  • 首页
  • 部门概况
    • 部门简介
    • 科室职责
    • 联系方式
    • 历史沿革
  • 规章制度
    • 招标采购
      • 上级政策法规
      • 学校规章制度
    • 资产管理
      • 上级政策法规
      • 学校规章制度
    • 实验室管理
      • 上级政策法规
      • 学校规章制度
  • 办事指南
    • 资产与设备管理科
    • 实验室管理科
    • 土地与房屋管理科
    • 招标采购科
  • 新闻动态
  • 通知公告
  • 支部建设
    • 支部成员
    • 支部工作
    • 廉政专栏
    • 学习园地
  • 下载专区
    • 资产管理
    • 招标采购
    • 实验室管理
    • 房产管理

办事指南

  • 资产与设备管理科
  • 实验室管理科
  • 土地与房屋管理科
  • 招标采购科
  • 当前位置:首页  办事指南  招标采购科

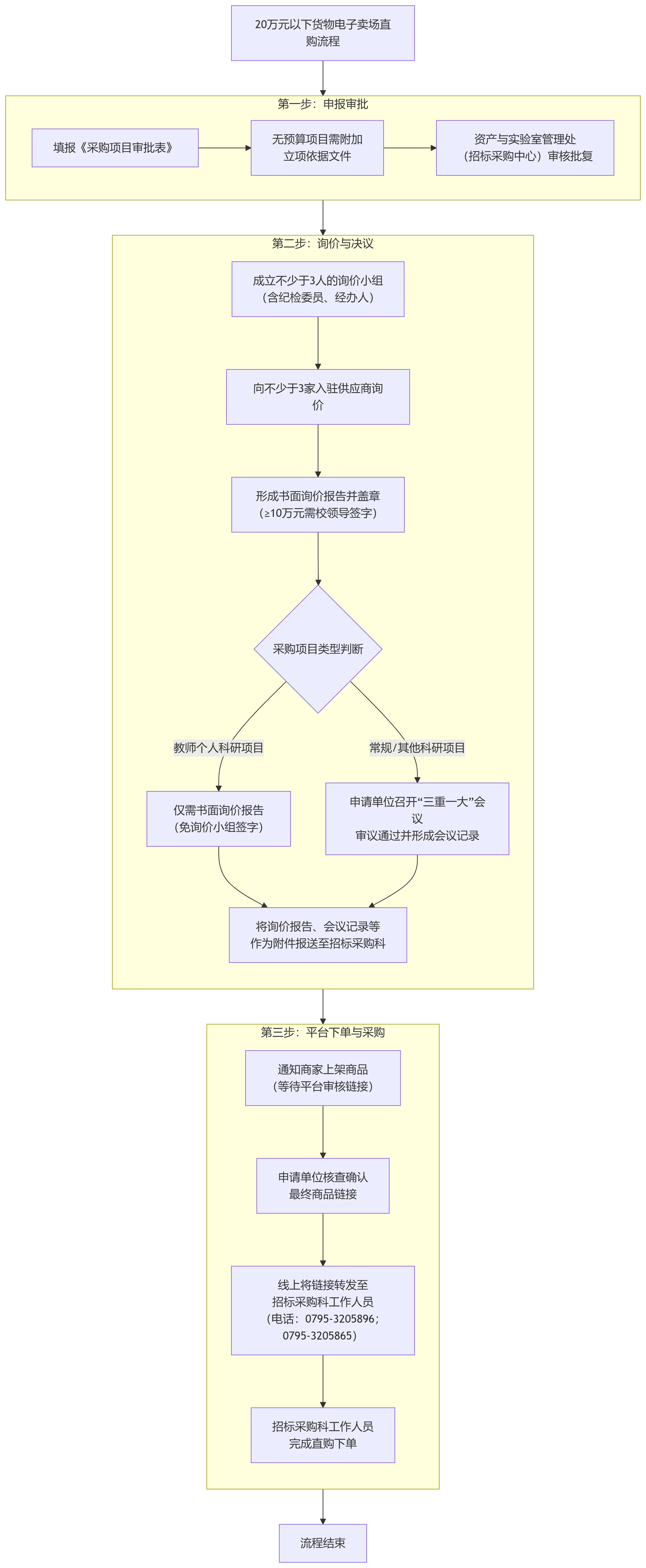
20万以下货物电子卖场直购流程图.png

Copyright© 2025, 宜春学院资产与实验室管理处(招标采购中心) All Rights Reserved.

地址:中国·江西·宜春市学府路576号 邮编:336000