关于进一步优化政府采购电子卖场20万元以下货物采购流程的通知
各教学院、校属各部门:
为进一步提高采购效率、优化服务质量,结合前期工作实际及存在的问题,现就政府采购电子卖场20万元以下货物采购流程优化事宜通知如下:
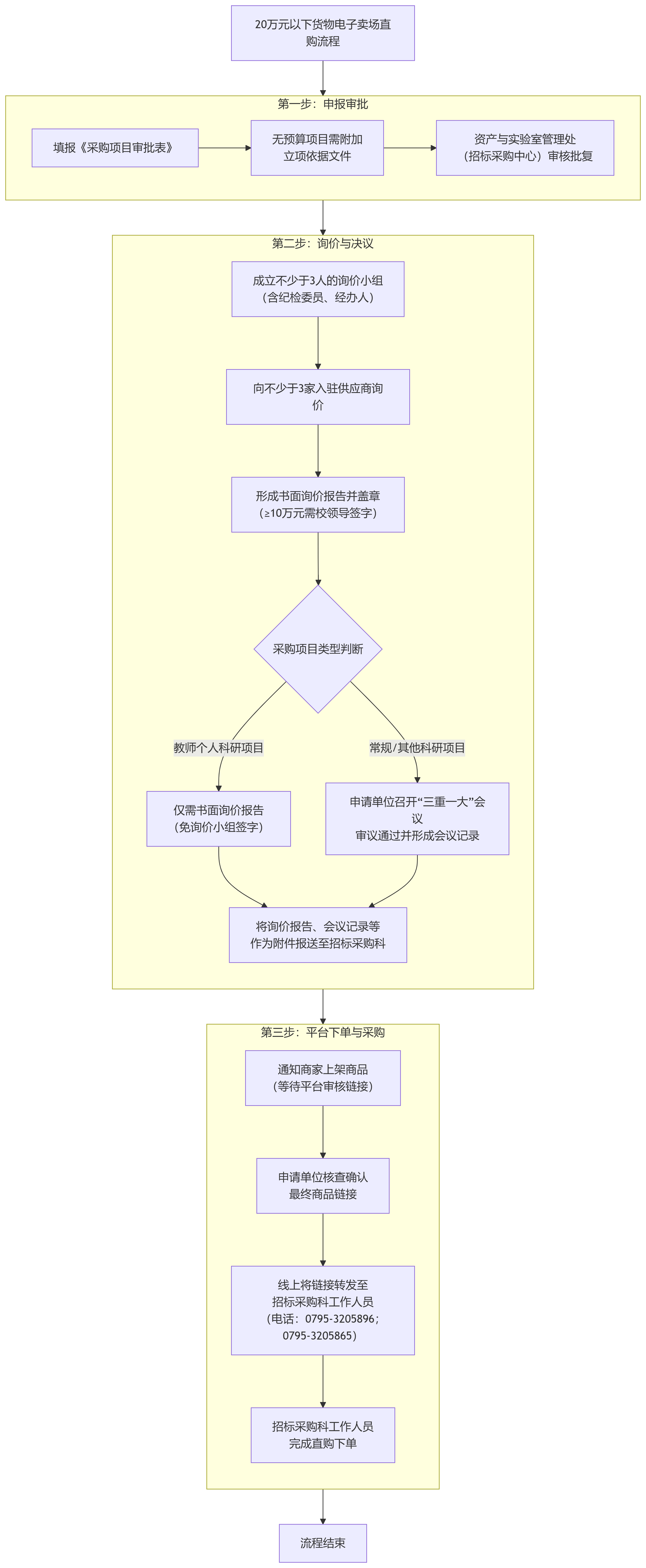
根据《江西省政府集中采购目录及标准(2024年版)》及《江西省政府采购电子卖场交易规则(2023年修订版)》相关规定,自本学期起,凡批复通过政府采购电子卖场方式执行、采购金额在20万元以下(不含20万元)的货物项目,原则上均以直购方式实施。具体执行须符合各单位内部控制制度及实际采购需求,相关政策和操作流程请参见附件。
请各教学院、校属各部门及时将本通知内容传达至全体教职工。
感谢大家对招标采购工作的理解与支持!
附件:1.《江西省政府集中采购目录及标准》(2024年版)
2.政府采购电子卖场20万元以下货物直购流程
3.20万元以下货物电子卖场直购流程图
附件1:《江西省政府集中采购目录及标准(2024年版)》的通知—宜财购发〔2024〕3号.pdf![]()
资产与实验室管理处(招标采购中心)
图文一审:苏虹玮
图文二审:袁晓玲
图文三审:李翩江
2025年9月12日
